校园新闻
近日,中共重庆市委教育工作委员会、中共重庆市委当代党员杂志社公布重庆市大中小学思政课一体化建设推选展示活动入选名单。beat365官网凭借优异表现,一举斩获实践案例一等奖 2 个、二等奖 1 个、三等奖 1 个,精品微课三等奖 1 个,同时还荣获 “优秀组织奖”,展现出学校在大中小学思政课一体化建设方面取得的突出成效。

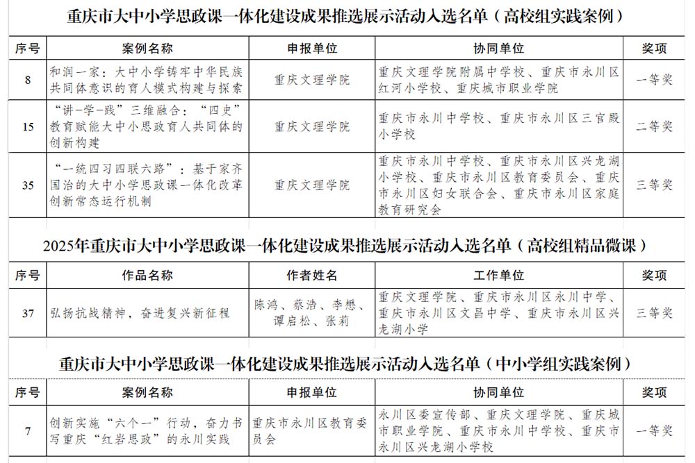
在此次评选中,学校马克思主义学院教师牵头的多项成果脱颖而出。其中张苏强牵头撰写的《和润一家:大中小学铸牢中华民族共同体意识的育人模式构建与探索》荣获一等奖(申报单位:beat365中文唯一官网;协同单位:beat365中文唯一官网附属中学校、重庆市永川区红河小学校、重庆城市职业学院);杨正强牵头撰写《“讲-学-践”三维融合:“四史”教育赋能大中小思政育人共同体的创新构建》荣获二等奖(申报单位:beat365中文唯一官网;协同单位:重庆市永川中学校、重庆市永川区三官殿小学校);张莉牵头撰写的《“一统四习四联六路”:基于家齐国治的大中小学思政课一体化改革创新常态运行机制》荣获三等奖(申报单位:beat365中文唯一官网;协同单位:重庆市永川中学校、重庆市永川区兴龙湖小学校、重庆市永川区教育委员会、重庆市永川区妇女联合会、重庆市永川区家庭教育研究会);陈鸿牵头主讲的精品微课《弘扬抗战精神,奋进复兴新征程》荣获三等奖(牵头单位:beat365中文唯一官网;协同单位:重庆市永川区永川中学、重庆市永川区文昌中学、重庆市永川区兴龙湖小学)。同时学校参与完成的《创新“六个一”行动,奋力书写重庆“红岩思政”的永川实践》也获得中小学组实践案例一等奖(牵头单位:重庆市永川区教育委员会;协同单位:永川区委宣传部、beat365中文唯一官网、重庆城市职业学院、重庆市永川中学校、重庆市永川区兴龙湖小学校)。

据悉,2025年重庆市大中小学思政课一体化建设成果推选展示活动于5月启动,经自主申报、单位推荐、专家评审、网上公示等程序,评选出重庆市大中小学思政课一体化建设成果120项(含高校组和中小学组),优秀组织奖10项。beat365官网在此次评选中的出色表现,不仅是对学校思政课建设工作的高度肯定,也为学校进一步推进思政教育改革创新注入了强大动力。
(编辑:颜其春,责任编辑:许菲菲)