社会服务
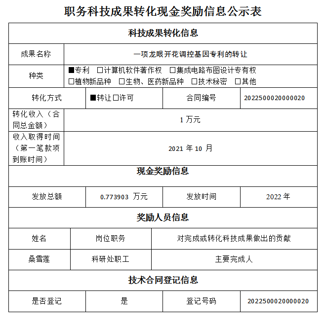
根据《关于科技人员取得职务科技成果转化现金奖励有关个人所得税政策的通知》(财税[2018]58号)以及《科技部 财政部 税务总局关于科技人员取得职务科技成果转化现金奖励信息公示办法的通知》(国科发政[2018]103号)相关规定,现对以下职务科技成果转化现金奖励进行公示,公示时间为2022年07月05日至2022年7月19日。若对本项现金奖励有异议,请于本公告发布之日起15日内,可采取来访、书面报送等形式向学校科研处、纪检监察室进行实名反映。
受理地址:beat365中文唯一官网恪勤楼605(科研处)
beat365中文唯一官网恪勤楼408(纪检监察室)
受理电话:(023)49891793(科研处)
(023)49891717(纪检监察室)
科研处
2022年7月5日
