校园新闻
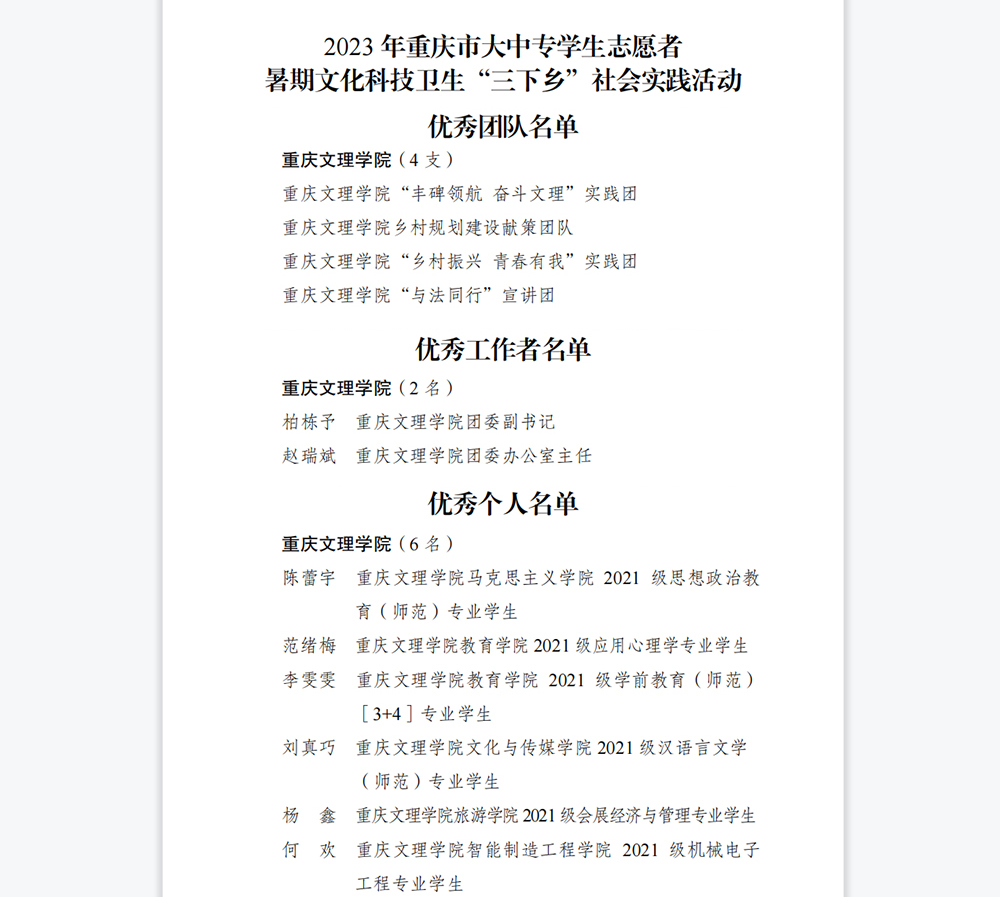
近日,团市委下发了《关于开展2023年大中专学生志愿者暑期文化科技卫生“三下乡”社会实践活动优秀集体和个人的通报》,beat365官网“丰碑领航奋斗文理实践团”“乡村规划建设献策团队”“乡村振兴青春有我实践团”“与法同行宣讲团”4个团队获“优秀团队”称号;柏栋予、赵瑞斌2名教师获“先进工作者”称号;陈蕾宇、范绪梅、李雯雯、刘真巧、杨鑫、何欢6名学生获“优秀个人”称号。

2023年,校团委积极落实团中央、团市委关于大学生“三下乡”工作部署,主动服务国家战略,以“厚植爱农情怀 练就兴农本领”为主题,组建重点团队70余支,深入武隆、江津、大足、荣昌、铜梁等10余个区县开展“新式农具推广”“‘河小青’生态环保”“乡村景观规划”“留守青年关爱”“寻访体验打卡”社会实践“五大行动”,共7000余名同学参与其中,得到当地干部、居民一致好评,新华社、学习强国、重庆日报等主流媒体宣传报道20余篇次。
下一步,学校将聚焦市委“33618”总体布局,锚定学校第四次党代会重点任务,开展形式多样、内容丰富、导向明确的社会实践活动,引导青年学生深入基层、深入群众、深入乡村,帮助青年学生增长才干、锤炼品格、融入社会,为全面推进乡村振兴注入文理动能。
(编辑:颜其春,责任编辑:许菲菲)